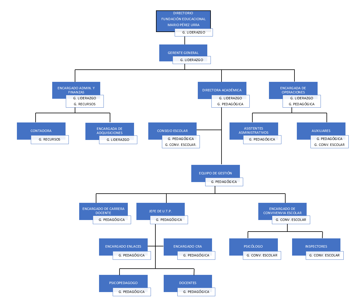
Colegio Francisco de Miranda

Organigrama